在全球化日益加深的今天,寻找一个稳定、开放且充满机遇的投资环境,成为了众多企业主和投资者的共同追求。
新加坡,这座被誉为“亚洲四小龙”之一的国际都市,凭借其独特的地理位置、完善的法制体系、先进的基础设施以及开放包容的商业氛围,成为了全球投资者的理想之地。
获取
新加坡PR的方式有多种:
GIP(全球商业投资者计划);
雇主担保EP;
自雇EP;
TP、ONEPASS;
留学;
SP今天的文章为大家展开讲解——GIP(全球商业投资者计划)
01如何理解GIP(全球商业投资者计划)全球投资者计划(The Global Investor Programme,简称GIP)是新加坡经济发展局(Singapore Economic Development Board,简称EDB)为有意从新加坡推动业务和投资增长、并符合资格的全球投资者授予新加坡永久居民身份(Permanent Resident,简称PR)的移民项目。
这种移民方式更适合那些拥有大量资本,并且希望在新加坡长期定居和经营业务的投资者。
02全球商业投资者计划申请资格有意在新加坡创业或者进行投资的人士可通过全球商业投资者计划(GIP)申请新加坡永久居留权(PR)。
申请人必须符合以下准则,才有资格通过本计划申请为新加坡永久居民。
一、申请人①资深企业主1)您必须拥有不少于三年的创业与经商经验;
2)您所经营的公司(您可在申请中申报不多于两家公司以达到营业额的最低门槛)过去一年的营业额必须达到不少于新币两亿元,并且过去三年的年均营业额必须达到不少于新币两亿元;
3)如果您的公司属于私人所有(若您的公司是上市公司,您必须是最大个人股东之一),您必须持有至少30%的股权;
4)您的公司必须属于附录B行业列表中至少一项。
②下一代企业主1)您的直系亲属必须持有您申报本计划的公司不少于30% 的股权,或是最大股东;
2)该公司过去一年的营业额必须达到不少于新币五亿元,并且过去三年的年均营业额必须达到不少于新币五亿元;
3)您必须是该公司的核心管理层(例如:高管、董事会成员);
4)您的公司必须属于附录B行业列表中至少一项。
③快速增长企业创始人1)您必须是一家估值不少于新币五亿元的公司创始人及最大个人股东之一;
2)您的公司必须有知名的风险投资公司或私募股权公司的投资;
3)您的公司必须属于附录B行业列表中至少一项。
④家族理财办公室负责人1)您必须拥有不少于五年的创业、投资或管理经验;
2)您必须拥有不少于新币两亿元的可投资资产净额
(备注:可投资资产净额包括除房地产外的所有金融资产,如银行存款、资本市场产品、集体投资计划、人寿保险保单及其他投资产品所缴的保费。联系新加坡将保留评估申请人净投资资产合适性的权利。)
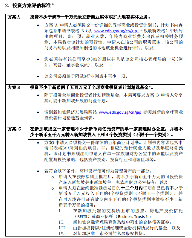
二、投资方案(A、B或C) 
三、全球商业投资者计划的审批流程
附录 B: 行业清单(a) 航空业
(b) 新能源、洁净能源业
(c) 汽车工程业
(d) 化工业
(e) 消费产品业 (如香精香料、饮食营养、快速消费品行业)
(f) 电子业
(g) 能源业
(h) 工程服务业
(i) 卫生保健业
(j) 信息通讯产品及服务
(k) 物流及供应链管理业
(l) 海洋事务与离岸工程业
(m) 传媒业
(n) 医疗技术业
(o) 纳米技术行业
(p) 自然资源业 (如金属、矿业、农业大宗商品行业)
(q) 安防产业
(r) 宇航业
(s) 航运业
(t) 制药及生物科学业
(u) 精密工程业
(v) 专业服务业(如咨询服务业、设计行业)
(w) 艺术类商业
- 实体艺术品商业,如拍卖行,艺术品存储
- 演艺类艺术商业
(x) 体育商品业
(y) 家族理财办公室及金融服务