近年来,中资企业来匈投资规模大幅提高,匈牙利已成为中资企业来欧洲投资的首选目的国之一。
截至2024年6月,中资企业在匈官宣投资金额累计超过200亿欧元。
宁德时代动力电池制造厂是匈牙利历史上最大的投资项目和近10年来欧洲五大绿地投资项目之一。
烟台万华集团收购的匈牙利宝思德化工公司项目,是中国在中东欧地区已投产的最大投资项目。
华为公司在匈设有欧洲供应中心和欧洲物流中心,建立了覆盖欧洲、中亚、北非等地区的物流网络。
匈塞铁路、通用国际、上海电力、宁德时代、比亚迪、亿纬锂能、欣旺达、恩捷股份、华友钴业等一大批重点企业和项目在匈落地生根。
匈牙利已成为中国企业的热门投资目的地。2024年,中国企业通过 ODI(境外投资) 在匈牙利完成52.8亿欧元资本布局,占匈全年引资总额51%,稳居各国之首。目前,中资企业来匈投资集中在
新能源汽车、动力电池、化工、电信、物流、可再生能源等领域。
012025 年中资企业出海匈牙利优势行业①汽车及零部件行业:匈牙利有 “东方底特律” 之称,汽车工业历史超 100 年,是其支柱产业,贡献近 1/3 制造业产值。全球 20 大汽车制造商中 14 家在匈牙利有整车厂和零部件基地。当地汽车产业集群效应显著,有完善产业链和大量熟练技术工人,如奥迪在杰尔有世界第二大发动机工厂和研发中心。
②动力电池行业:2022 年匈牙利电池产量 38GWh,占全球 3%,排名第四。据评估,到 2031 年底,匈牙利的电池产能预计增长 7 倍,达到 207GWh,居欧洲第二。匈牙利出台了《国家电池产业战略》,众多中国电池企业如宁德时代、亿纬锂能、欣旺达等已在匈牙利投资。
③电子行业:匈牙利电子行业基础较好,拥有高素质的电子工程技术人才,且政府大力支持电子产业发展,为企业提供了良好的政策环境。匈牙利地处欧洲中心,便于电子企业将产品快速辐射到欧洲其他市场,降低物流成本和运输时间。
④制药行业:匈牙利制药业历史悠久,是该国经济的关键部门之一。有成熟的知识基础和大量熟练劳动力,研发能力较强,在欧洲制药市场有一定份额。匈牙利政府将制药业作为重点发展领域,给予政策支持和资金扶持,利于企业开展研发和生产。
⑤信息科技行业:布达佩斯是欧洲快速发展的科技中心之一,匈牙利在软件研发、人工智能、大数据等领域有一定的技术积累和人才储备。当地政府积极推动信息科技产业发展,设立了多个科技园区和创新中心,为企业提供了良好的创新创业环境。
⑥可再生能源行业:匈牙利政府高度重视可再生能源发展,针对电池、太阳能电池板、风力涡轮机等可再生能源项目提供专门的 TCTF 补贴。匈牙利地理位置优越,太阳能、风能等可再生能源资源较为丰富,具备发展可再生能源产业的自然条件。
⑦物流行业:匈牙利地处欧洲中心地带,是欧洲重要的交通枢纽,拥有完善的公路、铁路、水路和航空运输网络。2022 年匈牙利物流业总产值达 1.5 万亿福林,同比增长 10%,物流服务提供商净营业额约 3.4 万亿福林,占国民经济总净营业额近 5%。
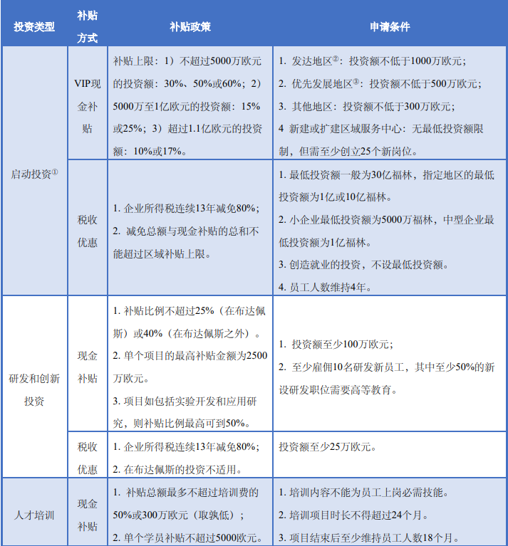
02针对外商投资的匈牙利政府补贴政策
03在匈牙利设立企业的形式外国人或外国企业可在匈牙利设立代表处、分公司和子公司。
【代表处】不具有法人资格的组织单位,可代表外国公司在匈从事促进外国公司业务的活动,例如代表外国公司调解和准备合同、开展广告和宣传活动、参展参会等,但不能从事经营活动。代表处需在当地法院注册登记,程序简单,无最低资本要求。
【分公司】也称分支机构,不具有法人资格的组织单位,属于母公司的一部分,可代表母公司在匈从事经营活动,母公司对其一切经营活动承担责任。分公司享有财务自主权,适用匈牙利会计法,须缴纳公司所得税和增值税。无最低注册资本要求。
【子公司】独立的法律实体,具有法人资格的组织单位,有最低 司(Kft)、有限责任合伙公司(Bt)、无限责任合伙公司(Kkt)。同匈牙利本地企业一样,需遵守匈牙利各项法律法规。
03在匈牙利提交公司注册申请后应完成的事项(1)15天内向公司总部所在地的税收机关登记(在提交申请时纳税主体即得到税号,应在注册申请书上注明)。
(2)如在提交公司注册申请书时还没有申请欧盟税号,而纳税主体希望同欧盟成员国的纳税主体建立商业联系,在税务机关登记时需索要欧盟税号(在所有欧盟贸易相关的文件上,如信函、订货单等都应标明欧盟税号)。
(3)外国企业的分支机构及直接贸易代表机构在接到有关税号的通知后,15天内应向税务机关提交证明其与外国企业之间的关系、不早于90天的文件及有效的匈牙利语翻译件。
(4)如经营需要许可的业务,在获得必要许可后,在许可公布后的15天内需向税务机关申报,并向公司法院提交。在注册手续办理期间的公司须在完成注册登记后才能开展业务活动(如公司成立时即需要当局的许可,则许可应附在注册申请上)。
(5)制定符合会计的规章(或会计制度等)和其他运营规章。
(6)在提交申请后次月15日前完成会计义务。
(7)对工资和佣金的税费要在次月12日前交纳。
(8)新公司应自登记日起在法律规定的时限内完成财务报表和纳税申报单。